学校主页

当前位置: 网站首页 -- 培训中心 -- 茶疗培训 -- 正文

【Day-3】茶疗与心理:把茶疗变成生活的样子,生活就是疗愈的过程

2021年04月20日 13:54

Class-5

 

 

茶与心理:茶之扪心

 

 

主讲人:顾俊峰

 

 

       中国心理学会文化心理学专业委员会委员、中国科学院心理研究所心理咨询师讲评员、浙江大学人文学院客座教授、原浙江大学城市学院医学院副教授、杭州扪心心理学院院长、杭州茶促会理事、日本千叶大学访问学者。

 

 

第九期初级茶疗文化培训班开展到第三天,这一天的课程都是由心理学专家顾俊峰老师为我们讲解的,早上和下午的课程主要是讲解《茶与心理:茶之扪心》,而晚上则是老师和学员的交流探讨茶会。

 

在上午课程上,顾老师先为学员讲解了茶疗的理论基础,让学员们明白茶与心理是如何结合、茶是如何去疗愈人的。期间请学员们一一自我介绍,回答自己来自哪里,为何学习茶疗,想要从茶疗中得到些什么。

 

学员们积极响应,纷纷向大家讲述了自己过来学习的原因。有的是为了能处理好家庭关系;有的是自己开茶馆,想通过学习与客人更好的交流;有的是为了提升自己等等。各式各样的回答一下子拉近了老师与学员之间的距离。

 

随之,顾老师再慢慢地导入今天的课程。首先,顾老师提及了茶疗愈空间,他认为这个空间要让人一走进去,心就会宁静,感受到安全感。空间内10平方米至15平方米,要保密隔音,方便在里面进行谈话。空间内部应该是温和的:灯光柔和,椅子有把手,有沙发,奢而不华,温度、湿度都让人感到非常的舒适。

 

 

下午的课程,顾老师从“爱”开始,引入茶疗是如何治愈人的,以及作为一个茶疗师,如何委婉、温和地去引导前来咨询的客人发现自我,找到解决自身问题的方法。

 

顾老师说,茶疗和爱是有相通点的,“知之深,情之切,意之绝”,知道的越深,想要爱人的心情就越急切,但是当要结束关系时应该利索的结束,这样才能做到“行之坚”行动果断,这是爱。而茶疗则是从茶客对茶的看法,初步了解茶客,从他的兴趣爱好,了解他的情感和意志。

 

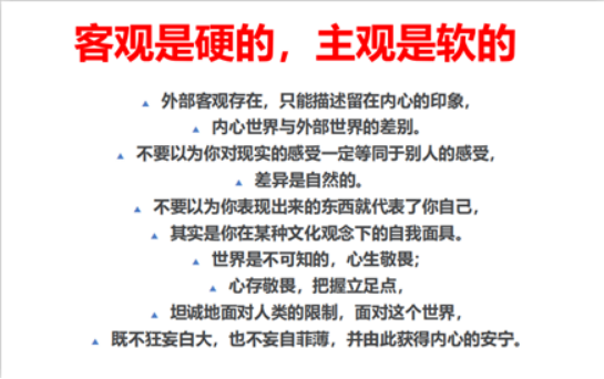
顾老师指出,“客观是硬的,主观是软的”,作为一名茶疗师我们不应该想着去改变茶客,而是理解包容茶客。顾老师还提出,作为茶疗师,我们不应该思维固化,要有活到老学到老的品质。

 

老师将茶疗师比作一座图书馆,让茶客从我们这座“图书馆”中找资料,而茶疗师利用自身所拥有的知识帮助茶客完善自己,这就对茶疗师的知识积累有了一定的要求。茶疗的关键在于引导茶客自行解决问题,而不是由我们提供解决方案。

 

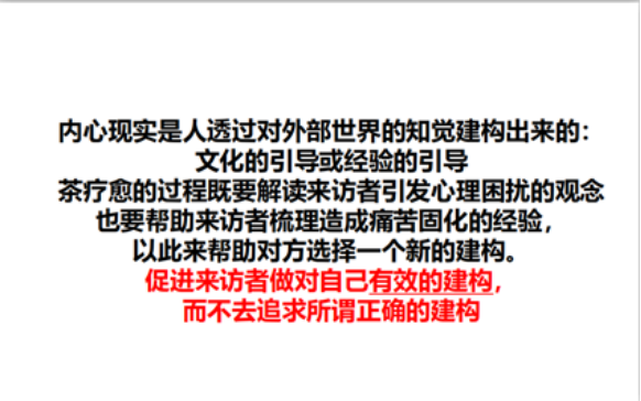
在学员们对茶疗心理学都有了一个初步的认识之后,顾老师为同学们讲解了如何开启一段茶疗。首先,茶疗师应该让茶客自行泡茶,让茶客在自己泡茶的这个过程中去领悟体会,引导茶客做对自己有效的构造,而不是正确的。我们要慢慢引导茶客,以茶为媒介,让茶客发掘自己的内心世界。

 

在简短的休息之后,顾老师为学员们讲了茶疗心理学理论概述。以一个小篆体的“思”字为开头,告诉学员们茶疗应该要同时做到“治”和“愈”。“愈”字上半部分像“舟”,是承载人们心灵的“容器”,而在泡茶的过程中,茶器能够作为这个“容器”,来治愈人心。

 

并且顾老师再次强调了扪心茶疗的要素:茶、活动、和环境。茶疗师要让茶客了解茶的生长、制作以及茶的特性,要设计活动,让茶客全身心的去体会茶,还要为茶客提供一个可以与茶一起活动的环境。

 

下午课程的末尾,顾老师为同学们总结了完整茶疗的方法。要先与茶客初次接触,创建治疗联盟和采集病史,然后制定治疗方案,同时还要注重治疗中的设置。

 

顾老师也强调了,茶疗应该是通过人文关怀来培养人的心性,期间不应该让茶客去做自己不舒服的事。而且茶疗师进行茶疗的方式也决定了之后茶疗的内容,要时刻记得方式是比内容重要的。

 

白天的课程结束后,经过短暂吃饭休息,又到了交流茶会的精彩时刻,顾老师首先让学员们各自设计自己喜欢的茶席,接着再一一引导每一位学员说出自己内心的想法,比如先给自己的茶席命名——“荷塘月色”“春秋”“茶之味”等等。

 

 

部分学员茶席展示

 

 

 

随之,顾老师对学员布置的茶席做了精彩点评,例如,对茶席重心的位置点评,重心在左边是比较怀旧,在中间比较容易让人误会,在右边是比较注重当下和未来等,得到学员们的纷纷认同。

 

顾老师向学员们解释:身为一个茶疗师要注重他人摆放茶席的第一个物体和最后一个摆放的物体。并强调“一席之间,见天地,见人心”,他鼓励学员们进行“一日一席”的练习。

 

顾老师全程讲课生动形象,没有矫揉造作,也不太过渲染,用最直白直接的方式,恰到好处,引起学员们的强烈情感共鸣!

 

学员们通过这次课程,把自己疗愈了一次,收获很多,更重要的是明白了心理和茶席是如何融合的,如何引导朋友或客人通过茶艺、茶席布置等操作来疗愈自我身心问题。

 

 

感谢顾老师的辛苦付出!今天课程到此结束了!

END

 

 

本次茶疗班服务的大学生团队简介

 

 

中国茶谣团队

 

茶谣团队成立于2008年,是浙江农林大学茶文化学院的大学生创业团队,是汉语国际推广茶文化传播基地的第一战略合作伙伴。

 

团队成员有王泽霖,负责对接学员,是本次茶疗文化班班主任、孙淑莹,负责教务工作。

 

施鹏跃本次主要负责后勤服务,孔师傅,本次主要负责餐饮服务,邵亮,主要负责摄影拍照等工作,梁国顺,主要负责公众号推送宣传工作。

 

还有来自浙江农林大学茶文化团队的实习生蔡杰美、周嫔翡、何乐瑶和范柏乐4位女生,主要负责教学期间的后勤服务和部分宣传工作。

 

 

 

版权所有:浙江农林大学汉语国际推广茶文化传播基地